Mar 14th, 2017 Ontology Working Group Meeting
Planteome Ontology WG Zoom Meeting
- Date: Tuesday March 14th, 2017
- Time: 8:15am PST (GMT-8)
- Connection details:
Join from PC, Mac, Linux, iOS or Android: https://zoom.us/j/370267127
- Attendees: LC, AM, PJ, JE, BS, DWS, BSinn, DC, MLP*
- Regrets: GG, JD, BS, CM
Agenda
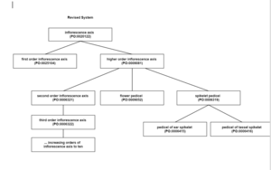
Revisions to inflorescence branch terms & axis terms
- Proposal that inflorescence branch (PO:0009081) be renamed higher order inflorescence axis, and that each order of inflorescence branch be renamed using its corresponding inflorescence axis exact synonym; for example, third order inflorescence branch would be renamed its current synonym, fourth order inflorescence axis.
- Link to google doc: PO Inflorescence Axis Terminology Revision
- Link to history of these terms on GitHub: https://github.com/Planteome/plant-ontology/issues/264
- Link to tracker: https://github.com/Planteome/plant-ontology/issues/667
inflorescence axis (PO:0020122)
- Current def'n: A shoot axis (PO:0025029) that is part of an inflorescence (PO:0009049).
- Revised def’n: No revisions
- Current comment: None
- Current synonyms: eje de la inflorescencia (Spanish, exact), 花序軸 (Japanese, exact), first order inflorescence branch (related), inflorescence rachis (related)
- Revised synonyms: eje de la inflorescencia (Spanish, exact), 花序軸 (Japanese, related), inflorescence branch (related), inflorescence rachis (related)
- Revised comment: An inflorescence axis (PO:0020122) has either a determinate apex, which terminates in a flower (PO:0009046), or has an indeterminate apex, which terminates in an inflorescence apical meristem (PO:0009108). Flower pedicel (PO:0009052) serves as the simplest example of a determinate inflorescence axis.
- Propose revised Comment:
An inflorescence axis (PO:0020122) has either a determinate apex, which terminates in a flower meristem (PO:0000229), or has an indeterminate apex, which terminates in an inflorescence apical meristem (PO:0009108). An flower pedicel (PO:0009052) is the simplest example of a determinate inflorescence axis.

Year Three Goals
https://docs.google.com/document/d/10IsjeG8vew62apsM16J4YsoYI5IsBphPrT75CqOtDco/edit?usp=sharing
Upcoming Meetings and Workshops
Biocuration 2017, March 26-29, 2017
- Stanford University, Palo Alto, California, United States
- http://biocuration2017.org
- Upcoming deadlines:
- Abstract submission for poster ONLY February 17, 2017
- Early conference registration February 17, 2017
- Online conference registration March 10, 2017
- Submission email: biocuration2017@lists.stanford.edu
- Biocuration 2017 will bring together hundreds of leading curation scientists, bioinformaticians, and developers from all over the world to discuss their work, promote collaboration and foster a sense of community in this very active and growing area of research.
2017 Gene Ontology Consortium Meeting, June 1-5th, 2017, Corvallis
- Dates: June 1-5, 2017 (Details)
- Arrive (May 31) View travel directions
- GOC meeting (June 1-3)
- Noctua gene annotation jamboree (June 4)
- Reactome Pathway curation jamboree (June 5)
- Depart (June 5 late evening / June 6 anytime)
Plant Biology 2017, June 24th-28th, Honolulu, Hawaii
- Important deadlines:
- April 30, 2017: Deadline for early-bird registration rates for Plant Biology 2017 and iMOSS 2017.
- May 24, 2017: Deadline for submission of abstracts to be included in the online program book and to receive a poster number.
- May 27, 2017: Deadline for discount hotel rates. (Please note: Our discounted room block may fill up long before this deadline.)
- June 12, 2017: Final deadline for Plant Biology 2017 abstract submissions.
- June 12, 2017: Deadline for standard registration rates for Plant Biology 2017 and iMOSS 2017.
- June 24–28, 2017: Onsite registration during Plant Biology 2017!
XIX International Botanical Congress, July 23-29, 2017, Shenzhen, China
- Workshop proposal accepted-
- T5-06:Ontologizing botanical knowledge (two sessions)
- Organizer: Hong Cui (University of Arizona, USA)
- James Macklin (Agriculture Agri-Food Canada, Canada)
- Pankaj Jaiswal (Oregon State University, USA)
- T5-18: Bioinformatics resources for comparative functional and phylogenetic analysis of plant genomes, pathways and diversity
- Organizer: Pankaj Jaiswal (Oregon State University, USA)
- Sushma Naithani (Oregon State University, USA)
- Deadline for the abstract submission for oral presentations has been extended for 39 of the 212 general symposia where one or a few speaker slots are available
- New deadline: February 15, 2017 for those 39 symposia and for posters only
- Abstract submitted? Not yet
ICBO 2017, Sept 12th-15th, 2017
- Newcastle, GB
- http://icbo.buffalo.edu/
- Important dates:
- Mar 29, 2017: Workshops and tutorials proposals submission deadline
- Apr 19, 2017: Notification of acceptance of workshops and tutorials
- Jun 02, 2017: Paper and Poster Deadline
- Jun 16, 2017: Paper Reviews Due

